Cancer immunotherapy has shown great promise in treating patients with advanced or metastatic tumors. The mechanism of tumorigenesis has been investigated and several strategies for cancer immunotherapy have been developed. An immunosuppressive role of tumor-intrinsic β-catenin signaling was identified in a clinically relevant mouse cancer model, and CCL28 blockade showed promising therapeutic potentials in gastric cancer. Major obstacles in immunotherapies include toxicities associated with systemic administration of therapeutic agents, as well as low tumor lymphocyte infiltration that hampers the efficacies. A mesenchymal stem cell (MSC)-based immunotherapeutic strategy has also been proposed, which simultaneously recruits and activates immune effector cells at the tumor site, thus overcoming the problems with toxicities of systemic therapeutic agents and low lymphocyte infiltration of solid tumors.
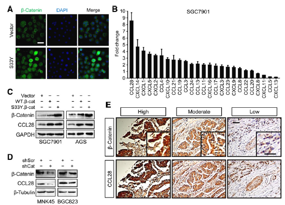
β-Catenin elevates CCL28 expression in gastric cancer cells
Selected Publications:
1. Ji L, Qian W, Gui L, et al. Blockade of β-catenin-induced CCL28 suppresses gastric cancer progression via inhibition of Treg cell infiltration. Cancer Research, 2020, 80:2004-16.
2. Wang C, Chen J, Zhang Q, et al. Elimination of CD4lowHLA-G+ T cells overcomes castration-resistance in prostate cancer therapy. Cell Research, 2018, 28(11):1103-17.
3. Yin P, Gui L, Wang C, et al. Targeted delivery of CXCL9 and OX40L by mesenchymal stem cells elicits potent antitumor immunity. Molecular Therapy, 2020, 28(12):2553–63.
4. Wang C, Yan J, Yin P, et al. β-Catenin inhibition shapes tumor immunity and synergizes with immunotherapy in colorectal cancer. OncoImmunology, 2020, 9(1): e1809947.
5. Xu Y, Chen J, Huang Y, et al. Patient-derived organoids in cellulosic sponge model chemotherapy response of metastatic colorectal cancer. Clinical and Translational Medicine, 2021, 11: e285.
