01课题组导师介绍
高维强
教授 博士生导师

beat365中文登录入口“王宽诚”冠名讲席教授、博士生导师、Med-X,研究院院长, Med-X-仁济医院干细胞研究中心主任。
曾担任“癌基因及相关基因”国家实验室主任、beat365中文登录入口院长。长期研究“干细胞与组织损失修复”和“肿瘤发生发展(包括肿瘤干细胞)”。作为首席科学家承担重点研发项目和国自然重点等项目,也是上海市教委肿瘤学重点学科和上海市卫健委重中之重临床肿瘤重点学科负责人。至今以通讯或第一作者在 Nature, Science, Cell, Neuron等杂志上已发表了 120 多篇论文,曾受 Nature、Science 专访,连续6年获评中国高被引学者。
李力
研究员 博士生导师

在Nat Genet、Cancer Cell、 Nat Cell Biol等国际著名期刊发表40多篇SCI论文。其中以第一或通讯作者发表22篇,累计影响因子大于230。目前担任国际学术期刊Bosnian J Basic Med编辑,Cancer Letters和Transl Oncol特约审稿人。
主要研究方向:肿瘤和发育相关疾病的发生机制和干预手段,表观遗传学,疾病动物模型。
张岩
副研究员 博士生导师

长期从事肿瘤免疫学研究,曾在Cell Research、Cancer Research、Science等国际著名期刊发表近20篇论文,以第一作者或通讯作者发表SCI论文11篇,SCI累计影响因子大于70分。
主要研究方向:肿瘤相关免疫细胞的异常分化。
马斌
长聘教轨助理教授 博士生导师

以通讯作者或第一作者身份在Cancer Research和Molecular Therapy等国际期刊发表论文十余篇。申请发明专利多项。曾获2011年度国家优秀自费留学生奖学金。
主要研究方向:致癌通路和肿瘤微环境,肿瘤内源性免疫逃逸机制,癌症的免疫疗法。
饶汉钰
助理研究员
近年来以第一作者身份在Cancer Research和Oncogene等肿瘤领域主流SCI期刊发表论文数篇,已授权中国发明专利1项。先后参与国家自然科学基金重点项目与面上项目、上海市科委等6项科研项目。
主要研究方向:肿瘤相关基因在肿瘤发病中的功能机制。
追求卓越 探索前沿

beat365中文登录入口医学院附属仁济医院临床干细胞研究中心,成立于2010年,由仁济医院和beat365中文登录入口Med-X研究院共同创建。自成立以来,研究中心发展十分迅速。至今先后主持75项国家级项目和46项省部级项目,科研经费突破了1.1亿元。其中,科技部国家重大科学研究计划/国家重点研发计划项目首席2项及课题2项,国家自然科学基金重点项目3项,面上项目38项,青年项目24项,外国青年项目3项。科研成效显著,产出了一批有影响的重要科研成果,共发表SCI论文140篇,其中IF≥10的 19篇,5≤IF<10的62篇,包括Gastroenterology、Nature Communications、Cell Research、Gut、PNAS, Clinical Cancer Research等高质量杂志论文,并申请专利15项,授权4项。
该平台是基于共享、公用机制的科学研究技术支撑平台,在做好大型仪器设备的运行维护和对外服务的基础上,以科学研究方法学的探索和关键仪器设备的自主创新研制为目标 , 力争对提高科研水平、促进学科交叉融合、加强高层次创新人才的培养起到至关重要的作用。
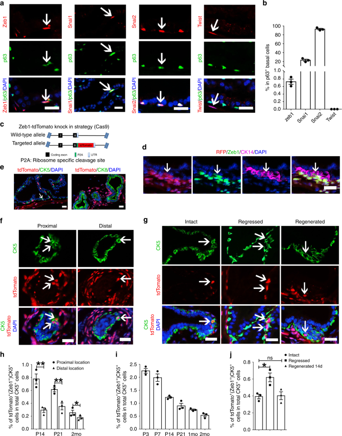
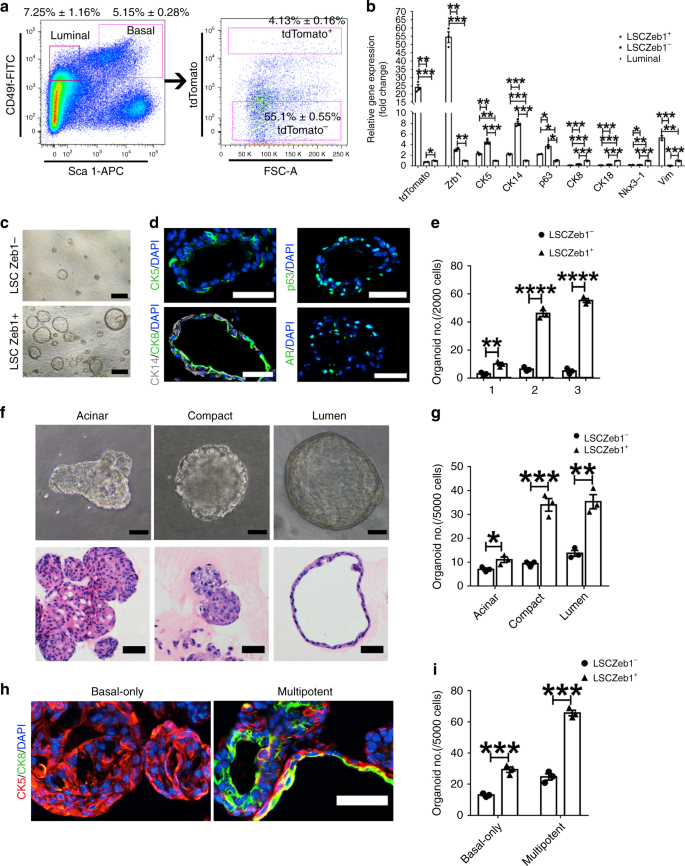
前列腺中表达Zeb1的基底干细胞亚群的鉴定

前列腺上皮组织含有干细胞,是研究干细胞生物学的一个很好的模型。肿瘤的形成过程和正常器官的发育过程有许多相似之处,了解前列腺的发育过程,对肿瘤的形成具有重要参考意义。该工作揭示了前列腺基底细胞的异质性,发现了一群兼具上皮和间质表达谱特征、高表达上皮间质转化(epithelial-to-mesenchymaltransition, EMT)调控基因的前列腺基底干细胞亚群,并报道了EMT诱导转录因子Zeb1在基底上皮细胞正常发育过程中不可或缺的重要作用。该研究通过利用荧光报告小鼠和谱系示踪技术,揭示了在前列腺基底上皮细胞层存在一个Zeb1阳性表达的细胞亚群。在单细胞水平上证实了Zeb1阳性表达的基底细胞亚群可以自我更新、能形成腺管状形态的前列腺组织,具有分化成管腔、基底和神经内分泌细胞的多向分化能力。基因敲除实验表明Zeb1基因参与前列腺基底上皮细胞正常发育。进一步的,通过高通量单细胞测序技术,发现了Zeb1阳性表达的基底上皮细胞亚群同时呈现上皮、间质细胞和上皮间质转化过程相关的分子表达谱,同时实验发现这群细胞受到Wnt信号通路的正向调控。而且,在小鼠和临床前列腺肿瘤样本中检测到了Zeb1表达阳性的上皮细胞。前列腺肿瘤临床呈现出以管腔上皮细胞为主的表型,在此研究中,发现Zeb1阳性表达的管腔上皮细胞极有可能是一群肿瘤来源细胞,促进肿瘤的发生和发展。这一研究结果首次证实了Zeb1阳性表达的基底干细胞亚群,与临床前列腺肿瘤的发生及进展有着紧密的相关性。为前列腺肿瘤的临床诊断提供了坚实的理论基础。
04人才培养
教书育人 桃李满园
十余年来,高维强教授课题组坚持将立德树人作为根本任务,截止2020年,有在读研究生30人(博士生17人、硕士生13人),在站博士后7人,拥有一个国家重点引智基地。刘雯君、王超两位同学获评beat365中文登录入口“学术之星”称号,吉忠忠在beat365中文登录入口“优秀博士论文”评选中脱颖而出,多名博士生获得国家奖学金。课题组长期致力于努力培养担当民族复兴大任的时代新人,培养了一批批德智体美劳全面发展的社会主义建设者和接班人。
刘雯君 2017届博士生
获得第一届“学术之星”称号
王超 2019届博士生
获得第三届“学术之星”称号
吉忠忠 2020届博士生
获得优秀博士论文
毕业生海外高校深造情况

05团队建设
读万卷书 行万里路

声明:本文章所涉及的内容均由高维强课题组提供,内容的真实性及准确性由高维强课题组负责。
供稿单位 | 党政综合办
作者 | 饶汉钰,虞汶颖
审核 | 高维强
编辑 | 何牧航