蚕丝作为一种天然纤维,具有良好的生物相容性和生物降解性,在现代生物医学领域有着广泛的应用。近年来,随着人们对强韧荧光蚕丝的研究,该种材料已被用于生物支架成像、药物缓释载体和光学器件等方面。给家蚕添食喂养功能性材料是一种简便的、易于批量化的功能性蚕丝制备方法,但这种方法尚存在添食物质的添加剂量过高,有毒性,转化率低等问题。因此,在超低剂量下能制备出强韧荧光蚕丝的添食物质就尤为重要。
共轭聚合物纳米探针(Pdots)是近年来发展的一种新型荧光探针。与无机纳米探针相比,不含有任何有毒的重金属组分,其毒性较低。此外,该类探针结构多样、功能可设计、具有优良的光学性能。本课题组分别设计合成了羧基和氨基修饰的Pdots,并将其作为添食物质涂覆在桑叶表面以及掺入人工饲料中(图1)。在超低剂量下摄入Pdots对家蚕的生长发育未产生不良影响,同时当添加剂量低至0.01%时得到的蚕茧以及脱胶丝仍旧具有荧光性能,在500 nm波长的激发下在600 nm有较强的荧光发射(图2)。
图1. a.共轭聚合物纳米探针的合成 b.添食法中桑叶及人工饲料的制备
图2. a.添食育蚕过程中五龄期家蚕体重变化 b-d.超低剂量共轭聚合物纳米探针添食法制备出来的蚕茧及脱胶丝的荧光性能
对蚕丝的二级结构进行分析发现Pdots利用自身的官能团与丝素蛋白作用,阻碍了丝素蛋白的构象从无规卷曲向β-折叠结构的转变,因此在丝素蛋白中β-折叠含量减少,无规则卷曲结构含量增加。与此同时Pdots作为如同β-折叠微晶一样的网络节点,增加了蚕丝蛋白内部“渔网”状网络结构的密度,从而更有效分散外力。相比于空白组的蚕丝,功能化后的蚕丝其断裂强度和断裂伸长率都有不同程度地增加(图3)。
图3. a. 功能化蚕丝显微结构示意图 b. 功能化脱胶丝的力学性能 c-d. 脱胶丝红外光谱
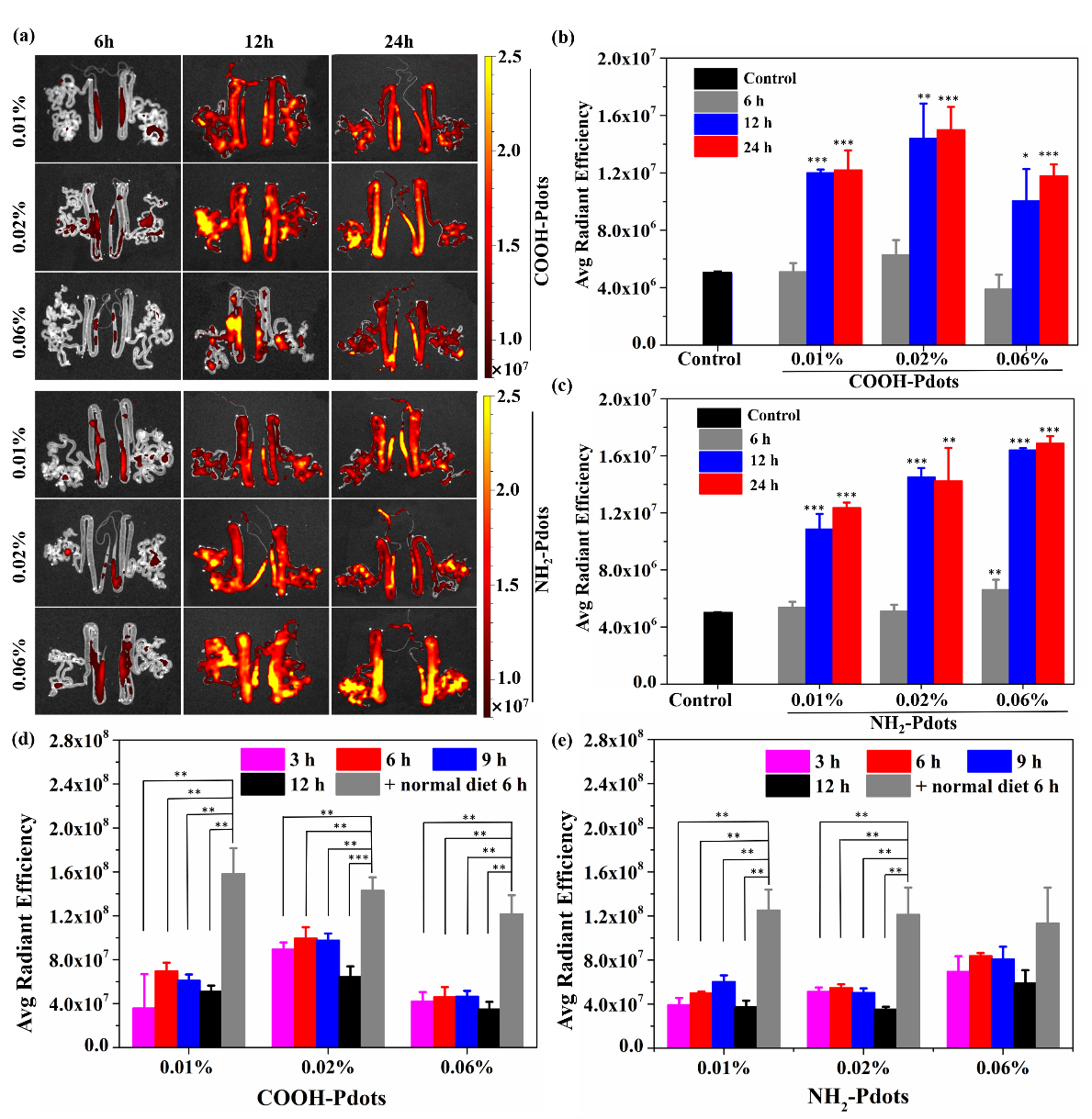
该强韧荧光蚕丝保有了天然蚕丝优异的生物相容性,在细胞支架成像中具有广阔的应用前景(图4)。进一步探究共轭聚合物纳米探针在家蚕体内的转运、分布及代谢过程发现Pdots在丝腺中6至12小时就可以富集达到饱和,随即将食物更换为普通人工饲料后,Pdots可以从丝腺清除至粪便,从而避免了过度生物累积所造成的潜在毒性影响(图5)。
本研究通过饮食改造蚕丝,首次将共轭聚合物纳米探针应用于强韧荧光蚕丝的制备,该成果对共聚合物纳米探针在生物医学领域的应用具有重要意义。
图4. 强韧荧光蚕丝用于细胞支架成像及细胞相容性表征
图5. a-c.共轭聚合物纳米探针不同时间点在家蚕丝腺中的分布情况d-e. 不同时间点家蚕排泄物荧光强度变化
该研究成果以“Dual-Performance Optimized Silks from Ultra-Low Dose Polymer Dots Feeding and Its Absorption, Distribution and Excretion in the Silkworms”为题发表在高起点SCIE新刊《Advanced Fiber Materials》上。beat365中文登录入口beat365中文登录入口博士生李婧茹为本文第一作者,熊丽琴长聘副教授为通讯作者。
原文信息:
Jingru Li, Yuqiao Li, Shuting Lu, Juxiang Zhang, Chunfu Zhang, Liqin Xiong*, DualPerformance Optimized Silks from UltraLow Dose Polymer Dots Feeding and Its Absorption, Distribution and Excretion in the Silkworms. Adv. Fiber Mater., 2022. https://doi.org/10.1007/s42765-022-00147-6
熊丽琴,beat365中文登录入口长聘副教授、博士生导师。主要研究方向为功能荧光聚合物纳米探针及其生物医学成像应用。以第一/通讯作者在Nature Communications、Advanced Functional Materials、Biomaterials等期刊上发表学术论文50余篇,他引次数3600余次(web of science),高被引论文5篇。获批或申请中国、美国及PCT专利8项。此外,应Springer-Verlag GmbH Germany出版社邀请撰写外文书籍一章。主持国家自然科学基金青年及面上项目 4项。曾获蒋大宗青年论文竞赛一等奖,获beat365中文登录入口“李兰馨青年教师奖”,获beat365中文登录入口青年教师教学竞赛决赛三等奖,获2020年度学院特别贡献单项奖励-优秀年级组长。现任中国光学学会生物医学光子学专业委员会委员,上海市核学会实验核医学与核药学专业委员会委员,中国抗癌协会纳米肿瘤学专业委员会委员,中国微米纳米技术学会委员。主讲本科生课程《分子影像学与疾病早期诊断》及研究生课程《分子影像学技术与探针》。
